近日,北京市教育委员会发布《关于公布2025年北京高等教育本科教学改革创新项目的通知》等多项教学教材奖获奖名单,北外共有7个奖项,24个团队/个人获奖。


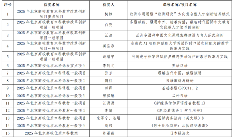
北外获批北京高等教育本科教学改革创新项目5项,欧洲语言文化学院柯静教授牵头的《欧洲非通用语“欧洲研究”方向复合型人才创新培养模式》获批重点项目;5门课程获优质本科课程,专用英语学院李莉文教授《英语口语》课程获重点课程;4本教材获优质本科教材、3门课程获优质本科教案、2门课程获优质本科课件;亚洲学院东南亚语种专业本科育人团队获评2025年北京高校优秀基层教学组织,北京高校优秀教学创新示范案例共入选4人。
