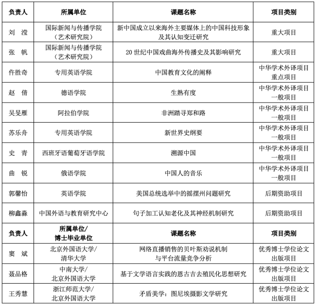
近日,2025年国家社会科学基金重大项目、中华学术外译项目、后期资助暨优秀博士学位论文出版、优秀学术著作再版项目立项名单公布。北京外国语大学获得重大项目2项、中华学术外译项目6项、后期资助项目2项、优秀博士学位论文出版项目1项。截至目前,学校已累计获批2025年国家社会科学基金项目35项。

重大项目方面,北外本次立项数量位列全国外语类院校首位,这是学校自2021年以来连续获批重大项目后,再度斩获优异成绩。至此,“十四五”期间,北外重大项目立项总数达11项,位列全国第32名,展现出学校相关学科日益强劲的学术竞争力。中华学术外译项目方面,北外立项翻译文本覆盖英、德、阿、西、俄多个语种,充分彰显了北外在推动中国学术精品“走出去”、促进中外文明交流互鉴等方面发挥的语言优势与核心作用。优秀博士学位论文出版项目方面,除北外教师外,2名到外校工作的北外博士毕业生同样获批该类项目,突显了北外人才培养工作的卓越成效及之于学术届的强大辐射效应。
此次国家社会科学基金项目的集中获批,是北外持续推进“双一流”建设、深耕哲学社会科学研究取得的又一重要进展。学校将继续发挥多语种、跨学科优势,紧密围绕国家重大战略需求与学术前沿问题,组织开展高水平科研攻关,为构建中国特色哲学社会科学学科体系、学术体系、话语体系贡献更多北外智慧与力量。
